«Después de todo, ¿qué es un científico entonces? Es un hombre curioso que mira a través del ojo de una cerradura, la cerradura de la naturaleza, tratando de saber qué es lo que sucede». Jacques Yves Cousteau.
En la actualidad desde las ciencias de la salud se está batallando contra el intrusismo en la profesión, pues entendemos que la salud de las personas no debiera ser un juego de trileros o vende-humos y en Fisiolive Valladolid vamos a trabajar bajo el amparo de la ciencia.
Seamos rigurosos en la práctica de la Fisioterapia y basemos nuestras actuaciones siguiendo los pasos del método científico.
En los últimos años, se está librando una batalla en numerosas áreas de las ciencias de la salud, por terminar con las pseudociencias. Entendemos que no se debe jugar con la salud de las personas, que no se puede poner en riesgo a mucha gente por llevar a cabo actuaciones temerarias, empleadas fuera del campo de la ciencia.
La Fisioterapia es una ciencia, que sigue los pasos que detalla el método científico para poner en práctica las técnicas que utilizamos en nuestro día a día con las personas que acuden a visitarnos.
Cuando una persona acude a nuestras consultas, espera lo mejor de nosotros, eso está más que claro. Por ello debemos guiar nuestra actuación de la mejor manera, evitando fallar en nuestro diagnóstico y posterior tratamiento.
Todos los fisioterapeutas, asumimos que se nos pueden pasar detalles por alto, que un día no sabemos dar la importancia que merece a lo que la persona que tenemos enfrente nuestro nos relata. Pero sabemos que nuestra práctica, no va a suponer ningún riesgo para nuestro paciente.
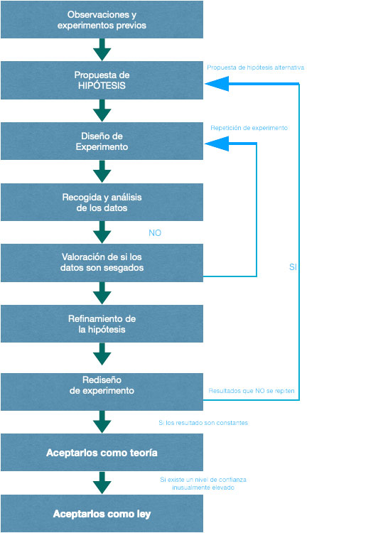
Para que un fisioterapeuta ponga en práctica una técnica, de cualquier tipo, hay un proceso de investigación que guía el Método Científico. A continuación vamos a resumir cuales son los pasos que se siguen para saber que una determinada manipulación, estiramiento o movilización es segura y además efectiva para un determinado problema.

Si una de nuestras maniobras ha superado todo este proceso, podemos validarla tras hacer muchas comprobaciones que ayuda a solventar un problema determinado y convertirla en una ley, (por ejemplo: las movilizaciones accesorias póstero-anteriores realizadas sobre la columna cervical alta, a una velocidad de 2 hz durante 2 minutos seguidos y a una intensidad que no entre en el campo del dolor, produce una hiperalgesia en cuanto a los dolores de cabeza se refiere).
Desde Fisiolive Valladolid, vamos a seguir un riguroso proceso científico, para abordar a nuestros pacientes desde la máxima seguridad de que lo que hacemos está evidenciado, conocemos cómo se aplica, entendemos el porqué lo aplicamos y ante todo, estamos seguros de que no tendrá efectos secundarios en nuestros pacientes.
Somos conscientes que la aplicación de las técnicas que han sido validadas siguiendo el método científico, deben ser aplicadas con sentido. No vale de nada aplicar un estiramiento analítico de un músculo de nuestra espalda, si nuestro problema está causado porque el disco intervertebral no es capaz de soportar la carga mecánica a la que le estamos sometiendo. Cada vez somos más los fisioterapeutas que huimos de las pseudoterapias; somos conscientes del riesgo que conlleva guiar nuestra práctica en técnicas que carecen de validez científica, en técnicas que la ciencia nos ha demostrado que no producen los efectos buscados en nuestro organismo.
Os podemos asegurar desde Fisiolive Valladolid que nuestra práctica clínica está basada en aquellas técnicas validadas por la ciencia, que no suponen un riesgo para la salud de las personas y que los efectos secundarios apenas existen.
La Fisioterapia tiene que estar basada en la ciencia y huir de las pseudoterapias.
Necesitamos ser resolutivos, eficaces, pero a la vez ser tremendamente disciplinados a la hora de tratar con las personas que acuden a pedirnos ayuda.
No podemos dejar al azahar nuestros tratamientos y debemos ser muy cosncientes que estamos respaldados por el método científico.




